Assess Durability with Industry Leading Technology

Assess Durability with Industry Leading Technology

Durability and Mechanics Engineer is a powerful simulation role that helps engineers understand the structural integrity and durability of products at every phase of the lifecycle. The solution features proven Abaqus® technology for nonlinear FEA, and fe-safe® simulation technology for strain based fatigue. All on the 3DEXPERIENCE® platform providing collaboration and data management capabilities.

Scalable and Flexible

Scalable and Flexible

Run simulations on your local computer or on the cloud. With HPC on the 3DEXPERIENCE platform you can run more time-consuming simulations. Abaqus® and fe-safe solvers allow you to perform more complex simulations.

Seamless Workflow

Seamless Workflow

Access Durability and Mechanics Engineer directly from SOLIDWORKS® to work on your model. When your CAD model changes in SOLIDWORKS, you can update the simulation model in just a few clicks.

icon-422-engineering-changes.png

Test Stress and Strain with Accuracy

With all your data on the cloud you can easily track data, enable traceable revisions and easily collaborate and share data with stakeholders through a web browser, and make decisions faster.

 

Test Stress and Strain with Accuracy

Test Stress and Strain with Accuracy

Abaqus technology ensures accuracy for complex nonlinear analysis so you can test structural response on large assemblies and count on the results. Structural analysis includes:

  • Implicit and explicit methods for drop tests, impact simulations and durability conditions
  • Nonlinear analysis combining contact with friction, large displacement and complex materials
  • General contact for simple setup of complex contact conditions involving multiple bodies
  • Product performance assessment including static, frequency, thermal, buckling, implicit/explicit dynamics and linear dynamics

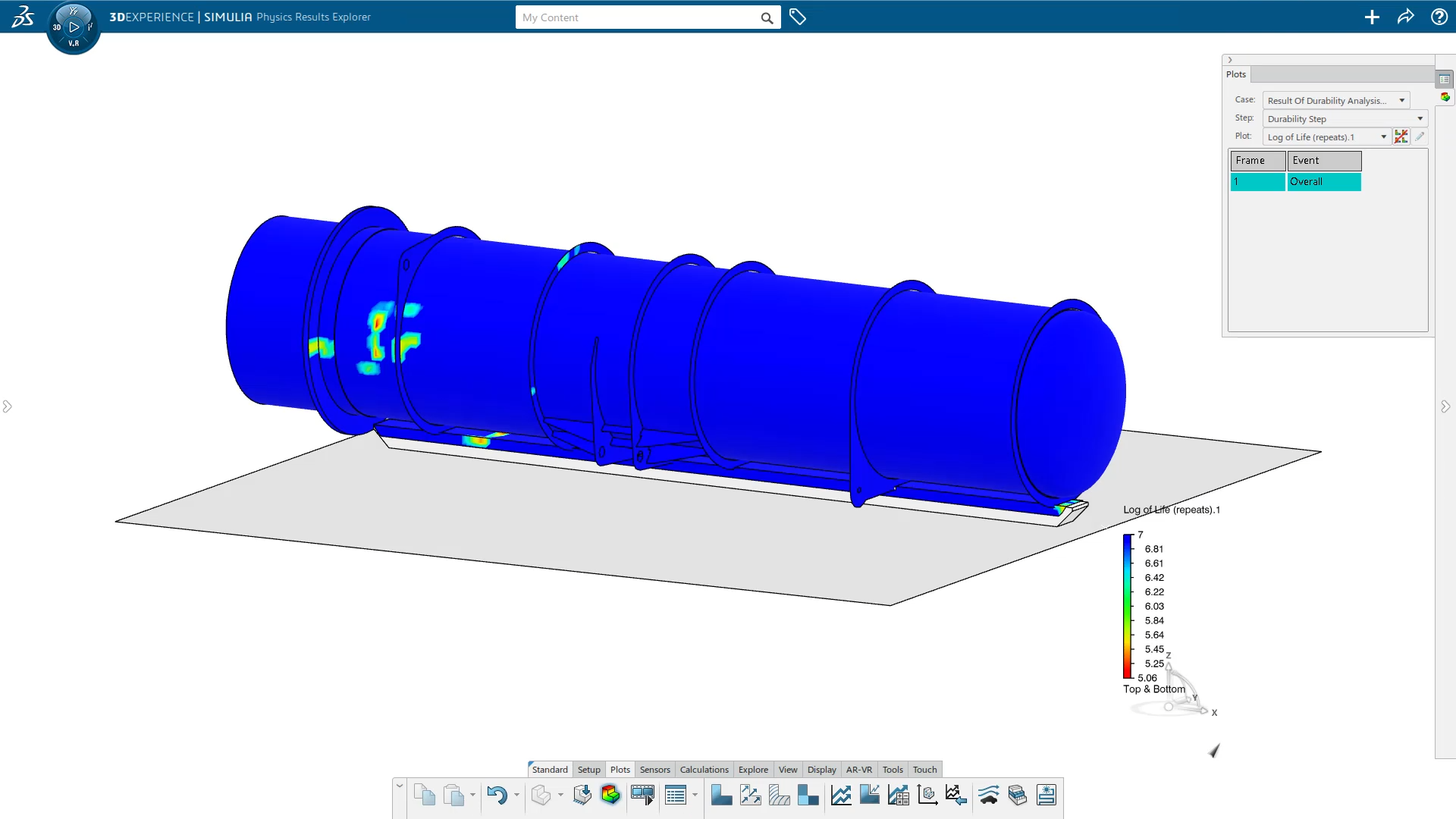
Durability analysis to predict fatigue life

Durability and Mechanics

Predict fatigue life for components and assemblies

  • Strain life fatigue to accurately predict high and low cycle life
  • Multiple load events can be used to replicate entire test schedules, including inter-event transitions and manufacturing effects
  • A database of fatigue materials with high-quality stress and strain-based data for over 350 common materials
  • Ability to use test data to define, calibrate and use a wide range of material models suitable for simulations

 

Stay Productive with Easy-to-Use Interface

Stay Productive with Easy-to-Use Interface

Durability and Mechanics Engineer and the platform are equipped with tools to help you get started fast and stay efficient. Highlights include:

  • Guided set up and simulation workflows with the User Assistant for fast adoption and reduced learning curve
  • Automate trade-off studies with the parametric design study capability
  • Unified, integrated, and secure cloud environment including data management, revisioning, and collaboration
  • Seamless collaboration workflow with the platform so simulation results become insights for valuable decisions

Learn More about Durability and Mechanics Engineer